AndroidÀ¶ÑÀ×Óϵͳ¡°BlueFrag¡±Îó²îÆÊÎö£¨CVE-2020-0022£©
Ðû²¼Ê±¼ä 2020-02-13Ò»¡¢Îó²îÅä¾°
2020Äê2Ô£¬£¬£¬AndroidÇ徲ͨ¸æÖÐÅû¶²¢ÐÞ¸´ÁËÒ»¸öÑÏÖØÎó²î£¬£¬£¬Îó²î±àºÅΪCVE-2020-0022£¬£¬£¬ÓÖ³ÆBlueFrag£¬£¬£¬¿ÉÓ°ÏìAndroidÀ¶ÑÀ×Óϵͳ¡£¡£¡£¡£¡£¸ÃÎó²îÊÇÒ»¸öÔ¶³Ì´úÂëÖ´ÐÐÎó²î£¬£¬£¬·ºÆðÔÚBluedroidÀ¶ÑÀÐÒéÕ»µÄHCI²ã£¬£¬£¬µ±ÎÞÏßÄ£¿£¿£¿é´¦Óڻ״̬ʱ£¬£¬£¬¹¥»÷Õß¿ÉÒÔʹÓÃÀ¶ÑÀÊØ»¤³ÌÐòÌáÉýȨÏÞ½ø¶øÔÚ×°±¸ÉÏÖ´ÐдúÂë¡£¡£¡£¡£¡£¸ÃÎó²îÓ°ÏìAndroid Oreo£¨8.0ºÍ8.1£©¡¢Pie£¨9£©£¬£¬£¬µ«ÎÞ·¨ÔÚAndroid 10ÉϾÙÐÐʹÓ㬣¬£¬½öÄÜ´¥·¢DoS¹¥»÷¡£¡£¡£¡£¡£
¶þ¡¢ÐÒé¼ò½é
2.1 HCI
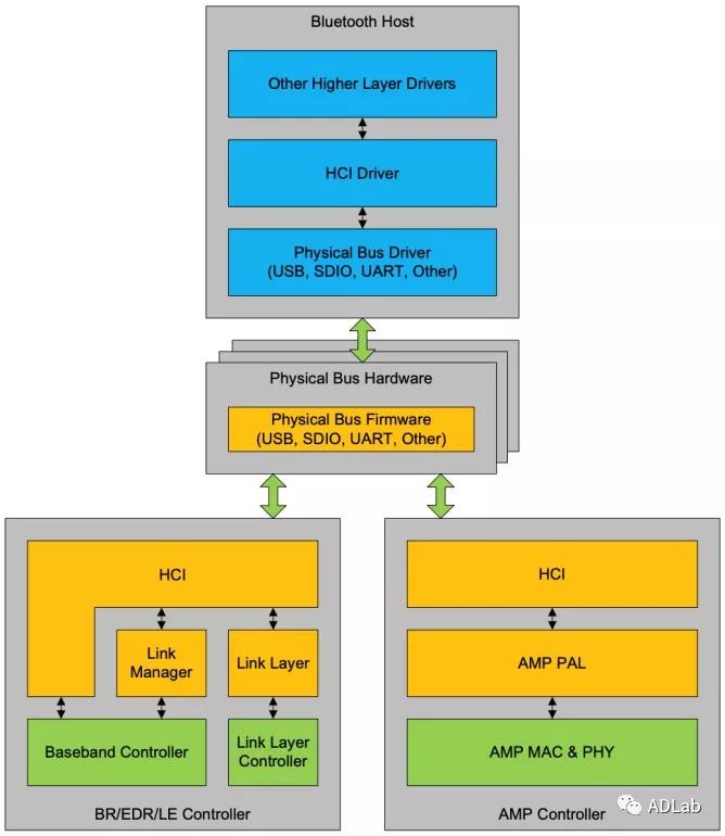
HCI ²ãλÓÚÀ¶ÑÀÐÒéÕ»¸ß²ãÐæÅºÍµÍ²ãÐÒéÖ®¼ä£¬£¬£¬ÌṩÁ˶Իù´ø¿ØÖÆÆ÷ºÍÁ´Â·ÖÎÀíÆ÷µÄÏÂÁîÒÔ¼°»á¼ûÀ¶ÑÀÓ²¼þµÄͳһ½Ó¿ÚÒªÁ죬£¬£¬Æä½Ó¿ÚÊÊÓÃÓÚBR/EDR¿ØÖÆÆ÷¡¢BR/EDR/LE¿ØÖÆÆ÷¡¢LE¿ØÖÆÆ÷¡¢AMP¿ØÖÆÆ÷£¬£¬£¬Óëµ×²ãµÄ½á¹¹¹ØÏµÈçÏÂͼ£º
Ö÷»úϵͳÉϵÄHCIÇý¶¯³ÌÐòºÍ¿ØÖÆÆ÷ÖеÄHCI²ãÖ®¼ä»á±£´æÖÐÐIJ㣬£¬£¬ ÕâЩÖÐÐIJ㼴ÊÇÖ÷»ú¿ØÖÆÆ÷´«Êä²ã£¬£¬£¬ÕâЩ´«Êä²ãÊÇ͸Ã÷µÄ£¬£¬£¬Ö»ÐèÍê³É´«ÊäÊý¾ÝµÄʹÃü£¬£¬£¬²»±ØÇåÎúÊý¾ÝµÄÏêϸÃûÌᣡ£¡£¡£¡£Á½¸öÀ¶ÑÀ×°±¸µã¶ÔµãHCI²ãµÄ½»»¥Àú³ÌÈçÏÂͼËùʾ£º
2.1.1 HCI°üÃûÌÃ
HCIͨ¹ý°üµÄ·½·¨À´´«ËÍÊý¾Ý¡¢ÏÂÁîºÍÊÂÎñµÄ£¬£¬£¬ËùÓÐÔÚÖ÷»úºÍÖ÷»ú¿ØÖÆÆ÷Ö®¼äµÄͨѶ¶¼ÒÔ°üµÄÐÎʽ¾ÙÐС£¡£¡£¡£¡£°üÀ¨Ã¿¸öÏÂÁîµÄ·µ»Ø²ÎÊý¶¼Í¨¹ýÌØ¶¨µÄÊÂÎñ°üÀ´´«Êä¡£¡£¡£¡£¡£HCIÓÐÊý¾Ý¡¢ÏÂÁîºÍÊÂÎñÈýÖÖÀàÐ͵İü¡£¡£¡£¡£¡£ÏÂÁî°üCOMMAND£¨0x01£©Ö»ÄÜ´ÓÖ÷»ú·¢ÍùÖ÷»ú¿ØÖÆÆ÷£¬£¬£¬ÆäÖÐÊý¾Ý°üÊÇË«ÏòµÄ£¬£¬£¬·ÖΪÁ½ÀࣺACL£¨0x02£©¡¢SCO£¨0x03£©£¬£¬£¬¶øÊÂÎñ°üEVENT£¨0x04£©Ê¼ÖÕÊÇÖ÷»ú¿ØÖÆÆ÷·¢ÏòÖ÷»úµÄ¡£¡£¡£¡£¡£Ö÷»ú·¢³öµÄ´ó´ó¶¼ÏÂÁî°ü¶¼»á´¥·¢Ö÷»ú¿ØÖÆÆ÷±¬·¢ÏìÓ¦µÄÊÂÎñ°ü×÷ΪÏìÓ¦£¬£¬£¬ÔÚ´«ÊäÀú³ÌÖлáÓÐÒ»¸ö¾ä±ú£¬£¬£¬ÓÃÓÚʶ±ðÖ÷»úÖ®¼äµÄÂ߼ͨµÀºÍ¿ØÖÆÆ÷£¬£¬£¬¹²ÓÐÈýÖÖÀàÐ͵ľä±ú£ºÅþÁ¬¾ä±ú¡¢Âß¼Á´Â·¾ä±úºÍÎïÀíÁ´Â·¾ä±ú¡£¡£¡£¡£¡£
ƾ֤ÐèÒª£¬£¬£¬ÕâÀïÖ»ÏÈÈÝACLÊý¾Ý°üÃûÌ㬣¬£¬ACL Êý¾ÝÓÃÓÚÖ÷»úºÍ¿ØÖÆÆ÷Ö®¼äµÄ·Çͬ²½Êý¾Ý½»Á÷£¬£¬£¬Èç²¥·ÅÒôÀÖÊý¾ÝµÄÊý¾Ý°ü£¬£¬£¬ÃûÌÃÈçÏÂͼ£º
ÿ¸ö×ֶεÄ˵Ã÷ÈçÏÂËùʾ£º
|
×Ö¶Î |
˵Ã÷ |
|
Handle |
Connection_HandleÓÃÓÚÔÚÖ÷¿ØÖÆÆ÷ÉÏ´«ÊäÊý¾Ý°ü»ò¶Î¡£¡£¡£¡£¡£ |
|
PB Flag |
°ü½çÏߺÍ˳Ӧ¹æÄ£¡£¡£¡£¡£¡£ |
|
BC Flag |
¹ã²¥±ê¼Ç¡£¡£¡£¡£¡£ |
|
Data Total Length |
ÒÔ°Ëλλ×éΪµ¥Î»µÄÊý¾Ý³¤¶È£¬£¬£¬°üÀ¨¸ß²ãÐÒédata¡£¡£¡£¡£¡£ |
ÆäÖУ¬£¬£¬PB FlagµÄÐÎòÈçÏ£º
ÉèÖÃΪ 00'b µÄʱ¼ä£¬£¬£¬´ú±í Host -> Contoller µÄ L2CAP µÄÊ×°ü¡£¡£¡£¡£¡£ÉèÖÃΪ 01¡¯b µÄʱ¼ä£¬£¬£¬´ú±í Host -> Contoller »òÕß Contoller -> Host µÄ L2CAP µÄÐø°ü£¨ÖÐÐĵģ©¡£¡£¡£¡£¡£ÉèÖÃΪ 10'b µÄʱ¼ä£¬£¬£¬´ú±í Contoller -> Host µÄ L2CAP µÄÊ×°ü¡£¡£¡£¡£¡£
2.1.2 ·Ö¶Î£¨Fragmentation£©ºÍÖØ×飨Reassembly £©
·Ö¶ÎÊǽ«PDUÆÊÎö³É½ÏСµÄ²¿·Ö£¬£¬£¬ÒÔ±ã´ÓL2CAPת´ïµ½½ÏµÍ²ã¡£¡£¡£¡£¡£ÖØ×éÊÇÆ¾Ö¤´Óϲãת´ïÀ´µÄƬ¶ÏÖØ×éPDUµÄÀú³Ì¡£¡£¡£¡£¡£·Ö¶ÎºÍÖØ×é¿ÉÒÔÓ¦ÓÃÓÚÈκÎL2CAP PDU¡£¡£¡£¡£¡£
2.2 L2CAPÊý¾Ý°üÃûÌÃ
L2CAPÊÇ»ùÓÚ·Ö×éµÄ£¬£¬£¬µ«Ò²×ñÕÕÐŵÀ´«ÊäµÄͨѶģ×Ó¡£¡£¡£¡£¡£L2CAPÖ§³ÖµÄÐŵÀÓÐÁ½ÖÖ£ºÃæÏòÅþÁ¬µÄÐŵÀºÍÃæÏòÎÞÅþÁ¬µÄÐŵÀ¡£¡£¡£¡£¡£ÔÚÃæÏòÅþÁ¬µÄÐŵÀÖУ¬£¬£¬L2CAPÊý¾Ý°üµÄÃûÌÃÈçÏÂͼËùʾ¡£¡£¡£¡£¡£
Êý¾Ý°üÖÐÿ¸ö×ֶεÄ˵Ã÷ÈçÏÂËùʾ£º
|
×Ö¶Î |
˵Ã÷ |
|
Length |
2×Ö½Ú£¬£¬£¬ÌåÏÖÐÅÏ¢ÓÐÓøºÔصľÞϸ£¬£¬£¬²»°üÀ¨³¤¶ÈL2CAPÍ·¡£¡£¡£¡£¡£ |
|
Channel ID£¨CID£© |
2×Ö½Ú£¬£¬£¬ÓÃÓÚ±êʶĿµÄÐŵÀµÄÖÕ¶Ë¡£¡£¡£¡£¡£Í¨µÀIDµÄ¹æÄ£ÓëÕýÔÚ·¢ËÍÊý¾Ý°üµÄ×°±¸Ïà¹Ø¡£¡£¡£¡£¡£ |
|
Information£¨Payload£© |
ÐÅÏ¢¸ºÔØ¡£¡£¡£¡£¡£³¤¶ÈΪ0µ½65535×Ö½Ú¡£¡£¡£¡£¡£ |
Èý¡¢Îó²îÔÀíÆÊÎö
CVE-2020-0022Îó²îλÓÚHCI²ã£¬£¬£¬Îó²î²¹¶¡´úÂëλÓÚhci/src/packet_fragmenter.cc£¨ÒÔ8.1.0_r33ΪÀý£©ÖеÄreassemble_and_dispatch()º¯ÊýÖУ¬£¬£¬¸Ãº¯ÊýÊÇÓÃÓÚÊý¾Ý°ü·ÖƬµÄÖØ×é¡£¡£¡£¡£¡£¹ØÓÚ¹ý³¤µÄACLÊý¾Ý°üÐèÒª¾ÙÐаüµÄÖØ×飬£¬£¬Ö÷ÒªÊÇÆ¾Ö¤ACL°üÖеÄPB Flag±ê¼Çλ¾ÙÐÐÖØ×飬£¬£¬ÈôÊÇÄ¿½ñÊÇÆðʼ²¿·Ö²¢ÇÒÊDz»ÍêÕûµÄ£¬£¬£¬ÔòÌìÉúÒ»¸ö²¿·Ö°ü£¨partial_packet£©·Åµ½mapÀ£¬£¬µÈÏ´ÎÊÕµ½ËüµÄºóÐø²¿·Ö¾ÙÐÐÆ´×°£¬£¬£¬Æ´×°Íê±Ïºó¾Í·Ö·¢³öÈ¥¡£¡£¡£¡£¡£ÏêϸÆÊÎöreassemble_and_dispatch()º¯ÊýÈçÏ£º
Ê×ÏÈ£¬£¬£¬´¦Öóͷ£µÚÒ»¸öpacket£¬£¬£¬´úÂë127Ðе½129ÐУ¬£¬£¬»®·Ö¶ÁÈ¡handle¡¢acl_lengthºÍl2cap_length¡£¡£¡£¡£¡£handleΪ±¾´ÎÁ´Â·µÄConnection_Handle¡£¡£¡£¡£¡£Æ¾Ö¤Ç°ÎÄÊý¾Ý°üÃûÌõÄÏÈÈÝ£¬£¬£¬acl_lengthΪData Total Length£¬£¬£¬¸ÃdataÊý¾ÝÓòÖдæ·Å×ÅL2CAPÊý¾Ý°ü·ÖƬ£¨Ò²¿ÉÄÜÊÇÒ»¸öÍêÕûµÄL2CAPÊý¾Ý°ü£©¡£¡£¡£¡£¡£È»ºó£¬£¬£¬Ö±½Ó¶ÁÈ¡dataÖÐL2CAP Length£¬£¬£¬¸Ãl2cap_lengthÊÇÒ»¸öÍêÕûµÄL2CAPÊý¾Ý°üÖÐpayloadµÄ³¤¶È¡£¡£¡£¡£¡£ÐÐ131£¬£¬£¬Ð£Ñépacket°ü³¤¶ÈÊÇ·ñÕý³£¡£¡£¡£¡£¡£ÐÐ133£¬£¬£¬Í¨¹ýhandle»ñÈ¡boundary_flag£¬£¬£¬¼´ÊÇPB Flag¡£¡£¡£¡£¡£
ÐÐ136£¬£¬£¬ÅжÏboundary_flagÊÇ·ñΪ2£¬£¬£¬¶þ½øÖÆÌåÏÖΪ10¡¯b£¬£¬£¬¼´ÅжÏÄ¿½ñpacketÊÇ·ñΪ Contoller -> Host µÄ L2CAP µÄÊ×°ü£¬£¬£¬ÈôÊÇÊÇ£¬£¬£¬½øÈëifÓï¾ä¡£¡£¡£¡£¡£ÐÐ137µ½ÐÐ147£¬£¬£¬ÅжÏÄ¿½ñpacketÊÇ·ñÒѾ±»´¦Öóͷ££¬£¬£¬°ü¹Ü±¾´Î´¦Öóͷ£µÄpacket¶¼ÊÇ×îеġ£¡£¡£¡£¡£ÐÐ149µ½ÐÐ154£¬£¬£¬ÅжÏL2CAPÊý¾Ý°ü³¤¶ÈÊÇ·ñÕý³££¬£¬£¬²»Õý³£Ö±½Ó±¨´í·µ»Ø¡£¡£¡£¡£¡£
½ÓÏÂÀ´£¬£¬£¬ÐÐ156µ½ÐÐ157£¬£¬£¬ÅÌËãfull_length£¬£¬£¬ÆäÖаüÀ¨Ò»¸öÍêÕûµÄL2CAPÊý¾Ý°üÖеÄpayloadµÄ³¤¶È£¬£¬£¬Ò»¸öL2CAPÍ·²¿³¤¶ÈºÍÒ»¸öHCIÍ·²¿³¤¶È¡£¡£¡£¡£¡£ÐÐ161µ½ÐÐ168£¬£¬£¬ÅжÏfull_lengthÊÇ·ñÁè¼ÝBT_DEFAULT_BUFFER_SIZE£¬£¬£¬ÈôÊÇÁè¼ÝÖ±½Ó±¨´í·µ»Ø¡£¡£¡£¡£¡£ÐÐ170µ½ÐÐ178£¬£¬£¬ÅжÏÄ¿½ñÍ·°üpacketÊÇ·ñÉÐÓÐÐø°ü£¬£¬£¬ÈôÊÇûÓÐÐø°üÖ±½ÓŲÓÃcallbacks->reassembled´¦Öóͷ£Ä¿½ñpacket²¢·µ»Ø¡£¡£¡£¡£¡£
ÈôÊÇÄ¿½ñÍ·°üpacketºóÃæÉÐÓÐÐø°ü£¬£¬£¬ÄǾÍ×îÏÈÖØÐ·ÖÅÉÒ»¿éеÄÄÚ´æÓÃÓÚpacketÖÐÊý¾Ý°üÖØ×é¡£¡£¡£¡£¡£ÐÐ180µ½184£¬£¬£¬·ÖÅɲ¢ÉèÖÃpartial_packet£¬£¬£¬½«partial_packet->lenÉèÖÃΪfull_length£¬£¬£¬½«partial_packet->offsetÉèÖÃΪpacket->len¼´Ä¿½ñÍ·°üpacket->dataµÄ³¤¶È¡£¡£¡£¡£¡£ÐÐ186£¬£¬£¬Å²ÓÃmemcpy£¬£¬£¬½«Í·°üpacketÖÐHCIÊý¾Ý°üÕûÌ忽±´µ½partial_packetÖС£¡£¡£¡£¡£ÐÐ189µ½ÐÐ191£¬£¬£¬ÏÈÕÒµ½HCIÊý¾Ý°üÍ·²¿£¬£¬£¬²¢Ìø¹ýhandle£¬£¬£¬¸üÐÂacl_lengthΪһ¸öÍêÕûµÄL2CAPÊý¾Ý°ü³¤¶È¡£¡£¡£¡£¡£ÐÐ193£¬£¬£¬½«partial_packet´æ·Åµ½ÈÝÆ÷ÖС£¡£¡£¡£¡£ÐÐ196£¬£¬£¬ÊÍ·ÅÄ¿½ñÍ·°üpacket£¬£¬£¬ÌåÏÖÒѾ´¦Öóͷ£ÍêµÚÒ»¸öpacket£¬£¬£¬²»ÔÙÐèÒªËüÁË¡£¡£¡£¡£¡£ÐÐ197£¬£¬£¬elseÓï¾ä×îÏÈ´¦Öóͷ£ºóÐøpacket£¬£¬£¬¼´boundary_flag²»¼´ÊÇ2µÄpacket¡£¡£¡£¡£¡£
ÐÐ198µ½ÐÐ205£¬£¬£¬Ê×ÏÈͨ¹ýhandleÅжÏÄ¿½ñºóÐøpacketÊÇ·ñÊôÓÚ±¾´ÎÁ´Â·µÄ£¬£¬£¬ÈôÊDz»ÊôÓÚ£¬£¬£¬Ö±½Ó·µ»Ø¡£¡£¡£¡£¡£ÐÐ206£¬£¬£¬»ñȡǰһÂÖÌìÉúµÄpartial_packet¡£¡£¡£¡£¡£ÐÐ208£¬£¬£¬½«Ä¿½ñºóÐøpacket->offset¸³ÖµÎªHCI_ACL_PREAMBLE_SIZE¼´4×Ö½Ú£¬£¬£¬´Ëʱpacket->offsetÖ¸ÏòHCI°üÖеÄdataÓò£¬£¬£¬ÄÚÀï´æ·Å×ÅL2CAPÊý¾Ý°ü·ÖƬ¡£¡£¡£¡£¡£ÐÐ209ºÍÐÐ210£¬£¬£¬ÅÌËãprojected_offset£¬£¬£¬projected_offsetΪpartial_packet->offsetÓë±¾´ÎL2CAPÊý¾Ý°ü·ÖƬµÄ³¤¶ÈÖ®ºÍ¡£¡£¡£¡£¡£
ÐÐ211ºÍÐÐ219£¬£¬£¬ÅжÏprojected_offsetÊÇ·ñ´óÓÚpartial_packet->len,¼´ÅжÏprojected_offsetÊÇ·ñ´óÓÚfull_length¡£¡£¡£¡£¡£ÈôÊÇ´óÓÚ£¬£¬£¬ÔòÐÞ¸Äpacket->lenΪpartial_packet->len¼õÈ¥partial_packet->offset£¬£¬£¬¼´packet->lenΪpartial_packetÊ£Óà¿Õ¼äµÄ³¤¶È¡£¡£¡£¡£¡£È»ºó£¬£¬£¬½«projected_offsetÉèÖÃΪpartial_packet->len¡£¡£¡£¡£¡£ÏêϸÊý¾Ý°üÖØ×éÈçÏÂͼËùʾ£º
ÐÞÕýºÃÏÖʵҪ¿½±´µÄ³¤¶Èºó£¬£¬£¬ÐÐ221£¬£¬£¬Å²ÓÃmemcpy¾ÙÐп½±´£¬£¬£¬Îó²îµãµ½ÁË,µÚÒ»¸ö²ÎÊýΪpartial_packet->data + partial_packet->offset,Ä¿µÄµØµãÊÇ׼ȷµÄ£¬£¬£¬µÚ¶þ¸ö²ÎÊýΪpacket->data + packet->offset£¬£¬£¬Ô´µØµãÒ²ÊÇ׼ȷµÄ£¬£¬£¬µÚÈý¸ö²ÎÊýÊÇÒª¿½±´µÄ³¤¶ÈlenΪpacket->len - packet->offset£¬£¬£¬Õâ¸öÖµÊÇÓÐÎÊÌâµÄ£¬£¬£¬·ÖÁ½ÖÖÇéÐΡ£¡£¡£¡£¡£µÚÒ»ÖÖÇéÐÎÊÇprojected_offsetСÓÚpartial_packet->len£¬£¬£¬packet->len - packet->offsetΪL2CAPÊý¾Ý°üƬ¶Ï×ܳ¤¶È£¬£¬£¬²¢ÇÒÊǸöÕýÊý¡£¡£¡£¡£¡£µÚ¶þÖÖÊÇÐÐ211µÄÇéÐΣ¬£¬£¬packet->lenÒѾ±»ÐÞÕý¹ý£¬£¬£¬²»ÐèÒªÔÙÒ»´Îpacket->len - packet->offsetµÄ²Ù×÷£¬£¬£¬ÈôÊÇpartial_packetÊ£Óà¿Õ¼ä³¤¶ÈСÓÚ4×Ö½Ú£¬£¬£¬ÄÇpacket->len - packet->offset ÊÇСÓÚÁãµÄ£¬£¬£¬ÊÇÒ»¸ö¸ºÊý¡£¡£¡£¡£¡£ÓÉÓÚmemcpy()º¯ÊýµÚÈý¸ö²ÎÊýÀàÐÍÊÇÒ»¸öÎÞ·ûºÅÕûÐÍÀàÐÍ£¬£¬£¬Òò´ËÕûÊýÒç³öµ¼Ö¶ÑÒç³ö¡£¡£¡£¡£¡£Îó²î²¹¶¡ÈçÏ£º
¿ÉÒÔ¿´µ½£¬£¬£¬²¹¶¡´úÂëÖн«packet->len¼ÓÉÏÁËÒ»¸öpacket->offset£¬£¬£¬ÓÃÓÚºóÃæµÖÏû¼õpacket->offsetµÄ²Ù×÷¡£¡£¡£¡£¡£
ËÄ¡¢Ó°Ïì°æ±¾
Android Oreo£¨8.0ºÍ8.1£©
Android Pie£¨9£©
Android 10
Îå¡¢Çå¾²½¨Òé
¾¡¿ì¸üÐÂ×îеÄAndroidÇå¾²²¹¶¡
½öÔÚ¾ø¶ÔÐëҪʱÆôÓÃÀ¶ÑÀ
¼á³ÖÀ¶ÑÀ×°±¸²»¿É·¢Ã÷
²Î¿¼ÐÅÏ¢£º
1.https://insinuator.net/2020/02/critical-bluetooth-vulnerability-in-android-cve-2020-0022/
2.https://akhozo.blogspot.com/2020/02/critical-android-bluetooth-flaw-cve.html?spref=tw
3.https://android.googlesource.com/platform/system/bt/+/3cb7149d8fed2d7d77ceaa95bf845224c4db3baf%5E%21/#F0
4.https://source.android.com/security/bulletin/2020-02-01.html
5.http://androidxref.com/8.1.0_r33/xref/system/bt/hci/src/packet_fragmenter.cc
6.Bluetooth_Core_v4.2À¶ÑÀ¹Ù·½Îĵµ


¾©¹«Íø°²±¸11010802024551ºÅ